Fada "Bullet" Radios

Fada Radios

Throughout the whole of the radio collecting world, the name "FADA" excites any serious collector's palate and especially for their range of catalin products, and particulary those sets popularised as "Fada Bullets", or less frequently, "Fada Streamliners". Before covering these wonderful looking radios, let's examine the company's history.


Fada radio Bullet 1000

FADA was founded as F.A.D Andrea in New York, USA, by Frank Angelo D'Andrea in 1920. The company initially produced crystal set receivers, and expanded (like so many others of the day), into producing electrical receivers. In 1932, the company crashed with the depression caused primarily through over productivity and financial problems (too much stock and not enough buyers!). A fate shared by so many others at that time. Having gone into receivership, the business and company name were sold and re-launched as Fada Radio and Electrical Corp, although Frank Andrea went on to form his own separate company, Andrea Radio Corporation and ran this business until his death in the mid 1960's.

It is important not to confuse both companies with FADA catalins. These were produced by the former re-formed company. Catalin radio cabinets and parts were hand produced by craftsmen using an early liquid resin that was poured into moulds and then placed in low heated ovens to dry over a few days. Once 'cured' the sets were released from the moulds, and after trimming were assembled into the finished product. Due to the rather haphazard nature of the production process, many cases were broken by heat, or mishandling during the mould release stage.


Catalin is the trade name of a thermosetting polymer plastic formulation purchased by the Catalin Corporation from Germany, which it then licensed to Fada and many other radio manufacturers. Catalin was transparent, almost colourless, and it could be dyed using bright colours or even marbled if the dye liquid was swirled into the body material, rather than fully mixed. The hot syrupy liquid was poured into lead moulds and oven baked to harden into its final shape. Once set the casting was removed from the mould, and it then needed considerable de-flashing and polishing to achieve the final clean shape and bright finish. Although the production process was still largely manual, it was less labour intensive than making wooden cabinets, and therefore didn’t have to result in an expensive radio. Fada coined the term "FADA-lucent" to refer to their Catalin cabinets, and described them as "resembling precious stones". Since the mixing in of colours was a human activity, every cabinet was unique, and that adds to the attractiveness of these radios to collectors today.

In many ways this form of manufacture was not unlike that of ceramic production. Catalin was not unique to FADA, as many other radio companies of the day used this plastic. As a fragile material, many sets have failed to survive into the 21st century as complete items, chips and stress cracks being the most common form of damage. However, the sheer range of color and shade compensates for it's shortcomings, and damaged sets are still worth a lot of money to an eager collector.


FADA's catalin heydays were between the late 1930's through to 1945. The first "bullet" set into production was the model 115, which was released in 1940. This set formed part of many other catalin sets produced at this time, and it was not until the end of World War II that the second, (and last) the model 1000 was released in late 1945. No two sets of either marque were entirely identical, and customers could even order sets to their own color specification.

115 1000
Fada model 115 (1940)
This set has an "orange" finish
Fada model 1000 (1945)
This set has a two tone brown with orange bezel finish


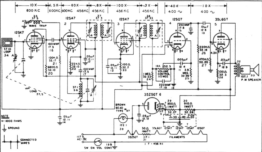
When Fada restarted Bullet production after the war, they gave its chassis a refresh to reflect modern practice, and launched the radio as the 1000-series. The radio employed a six-valve superhet design, still with an IF of 456kHz. The radio was equipped with octal valves of types 12SK7, 12SA7, 12SK7, 12SQ7, 35L6GT and 35Z5GT.


The new sixth valve was an RF amplifier stage, using an octal 12SK7 (in its metal-cased version) in the 1945 version. This migrated to the loctal B8B 12B7/14A7 (dual marked) valve and finally to the B7G 12BA6 when this valve appeared in 1946, and carried forward to the all-B7G model 1000 in 1947-ish. The 12B7/14A7 was also used as the IF amplifier in some builds of the chassis. As you might expect, Fada claimed that the six valves gave the radio "8 tube performance".


1000 series schematics & chassis

1000 series schematic
Top chassis view Fada Bullet
1000 series schematics & chassis


These rareties are even more valuable than the standard company color versions. It is currently difficult to exact current prices on all sets, as catalin formed radios are steaming ahead in value, probably due to their popularity with the world collector's on the Ebay Auction site. Therefore all printed valuations in collector's guide books are considerably underpriced. Unless there becomes a world-wide recession, it would be prudent to buy now rather than later!

Have a look at some Fada models in the gallery




Add comment:

Header:  
Name:  
code protection:*  
email:*